Publications


AlphaFold3 Transparency and Reproducibility

Wankowicz SA, Beltrao P, Cravatt B, Dunbrack R, Gitter A, Lindorff-Larsen K, Ovchinnikov S, Polizzi N, Shoichet B, Fraser JS



Making sense of chaos: uncovering the mechanisms of conformational entropy

Wankowicz SA, Fraser JS

Key Figure


Comprehensive Encoding of Conformational and Compositional Protein Structural Ensembles through mmCIF Data Structure

Wankowicz SA, Fraser JS

Key Figure


Uncovering Protein Ensembles: Automated Multiconformer Model Building for X-ray Crystallography and Cryo-EM

Wankowicz SA, Ravikumar A, Sharma S, Riley B, Raju A, Hogan DW, van den Bedem H, Keedy DA, Fraser JS

Key Figure


Refinement of Multiconformer Ensemble Models from Multi-temperature X-ray Diffraction Data

Du S, Wankowicz SA, Yabukarski F, Doukov T, Herschlag D, Fraser JS

Key Figure


Ligand binding remodels protein side chain conformational heterogeneity

Wankowicz SA, de Oliveira SHP, Hogan DW, van den Bedem H, and Fraser JS

Key Figure


qFit 3: Protein and ligand multiconformer modeling for X-ray crystallographic and single-particle cryo-EM density maps

Riley BT, Wankowicz SA, de Oliveira SHP, van Zundert GCP, Hogan DW, Fraser JS, Keedy DA, and van den Bedem H



Ensemble refinement produces consistent R-free values but smaller ensemble sizes than previously reported.

Wankowicz SA, Fraser JS



A SARS-CoV-2-Human Protein-Protein Interaction Map Reveals Drug Targets and Potential Drug-Repurposing.

Gordon DE*, Jang GM*, Bouhaddou M*, Xu J*, Obernier K*, White KM*, O’Meara MJ*, Rezelj VV*, Guo JZ, Swaney DL, Tummino TA, Huttenhain R, Kaake RM, Richards AL, Tutuncuoglu B, Foussard H, Batra J, Haas K, Modak M, Kim M, Haas P, Polacco BJ, Braberg H, Fabius JM, Eckhardt M, Soucheray M, Bennett MJ, Cakir M, McGregor MJ, Li Q, Meyer B, Roesch F, Vallet T, Mac Kain A, Miorin L, Moreno E, Naing ZZC, Zhou Y, Peng S, Shi Y, Zhang Z, Shen W, Kirby IT, Melnyk JE, Chorba JS, Lou K, Dai SA, Barrio-Hernandez I, Memon D, Hernandez-Armenta C, Lyu J, Mathy CJP, Perica T, Pilla KB, Ganesan SJ, Saltzberg DJ, Rakesh R, Liu X, Rosenthal SB, Calviello L, Venkataramanan S, Liboy-Lugo J, Lin Y, Huang XP, Liu Y, Wankowicz SA, Bohn M, Safari M, Ugur FS, Koh C, Savar NS, Tran QD, Shengjuler D, Fletcher SJ, O’Neal MC, Cai Y, Chang JCJ, Broadhurst DJ, Klippsten S, Sharp PP, Wenzell NA, Kuzuoglu D, Wang HY, Trenker R, Young JM, Cavero DA, Hiatt J, Roth TL, Rathore U, Subramanian A, Noack J, Hubert M, Stroud RM, Frankel AD, Rosenberg OS, Verba KA, Agard D, Ott M, Emerman M, Jura N, von Zastrow M, Verdin E, Ashworth A, Schwartz O, d’Enfert C, Mukherjee S, Jacobson M, Malik HS, Fujimori DG, Ideker T, Craik CS, Floor S, Fraser JS, Gross JD, Sali A, Roth BL, Ruggero D, Taunton J, Kortemme T, Beltrao P, Vignuzzi M, García-Sastre A, Shokat KM, Shoichet BK, Krogan NJ. Nature. 2020.

Key Figure


Outcomes of the 2019 EMDataResource model challenge: validation of cryo-EM models at near-atomic resolution.

Lawson CL, Kryshtafovych A, Adams PD, Afonine PV, Baker ML, Barad BA, Bond P, Burnley T, Cao R, Cheng J, Chojnowski G, Cowtan K, Dill KA, DiMaio F, Farrell DP, Fraser JS, Jr. MAH, Hoh SW, Hou J, Hung L, Igaev M, Joseph AP, Kihara D, Kumar D, Mittal S, Monastyrskyy B, Olek M, Palmer CM, Patwardhan A, Perez A, Pfab J, Pintilie GD, Richardson JS, Rosenthal PB, Sarkar D, Schäfer LU, Schmid MF, Schröder GF, Shekhar M, Si D, Singharoy A, Terashi G, Terwilliger TC, Vaiana A, Wang L, Wang Z, Wankowicz SA, Williams CJ, Winn M, Wu T, Yu X, Zhang K, Berman HM, Chiu W. 2020.

Key Figure


Robust Sequence Determinants of α-Synuclein Toxicity in Yeast Implicate Membrane Binding.

Newberry RW, Arhar T, Costello J, Hartoularos GC, Maxwell AM, Chi Naing ZZ, Pittman M, Reddy NR, Schwarz DM, Wassarman DR, Wu TS, Barrero D, Caggiano C, Catching A, Cavazos TB, Estes L, Faust B, Fink EA, Goldman MA, Gomez YK, Gordon MG, Gunsalus LM, Hoppe N, Jaime-Garza M, Johnson MC, Jones MG, Kung AF, Lopez KE, Lumpe J, Martyn C, McCarthy EE, Miller-Vedam LE, Navarro EJ, Palar A, Pellegrino J, Saylor W, Stephens CA, Strickland J, Torosyan H, Wankowicz SA, Wong Dr, Wong G, Redding S, Chow ED, DeGrado WF, Kampmann M. ACS Chemical Biology. 2020.

Key Figure


The long tail of oncogenic drivers in prostate cancer.

Armenia J#, Wankowicz SAM#, Liu D#, Gao J, Kundra R, Reznik E, Chatila WK, Chakravarty D, Han GC, Coleman I, Montgomery B, Pritchard C, Morrissey C, Barbieri CE, Beltran H, Sboner A, Zafeiriou Z, Miranda S, Bielski, CM, Penson, AV, Tolonen, C, Huang FW, Robinson, D, Wu YM, Lonigro, R, Garraway LA, Demichelis, F, Kantoff PW, Taplin, M., Abida W, Taylor BS, Scher HI, Nelson PS, de Bono JS, Rubin MA, Sawyers C., Chinnaiyan A, PCF/SU2C International Prostate Cancer Dream Team, Schultz, N., Van Allen, E.M. Nature Genetics. 2019. #Co-First Authors

Key Figure


CREB5 Promotes Resistance to Androgen-Receptor Antagonists and Androgen Deprivation in Prostate Cancer.

Hwang JH, Seo J, Beshiri ML, Wankowicz SA, Liu D, Cheung A, Li J, Qiu X, Hong AL, Botta G, Golumb L, Richter C, So J, Sandoval GJ, Giacomelli AO, Ly SH, Han C, Dai C, Pakula H, Sheahan A, Piccioni F, Gjoerup O, Loda M, Sowalsky AG, Ellis L, Long H, Root DE, Kelly K, Van Allen EM, Freedman ML, Choudhury AC, Hahn WC. Cell Reports. 2019.

Key Figure


Integrative molecular characterization of resistance to neoadjuvant chemoradiation in rectal cancer.

Kamran SC, Lennerz JK, Margolis CA, Liu D, Reardon B, Wankowicz SA, Van Seventer EE, Tracy A, Wo JY, Carter SL, Willers H, Corcoran RB, Hong TS, Van Allen EM. Clinical Cancer Research. 2019.

Key Figure


Patient-driven efforts to liberate clinical cancer genomic data.

Wankowicz SA, Maile B, Deutsch K, Hayden A, Brown E, Marsilje T, Caldwell B, Simoncelli T, Van Allen E. 2018.

Key Figure


Targeted genomic landscape of metastases compared to primary tumours in clear cell metastatic renal cell carcinoma.

Velasco G#, Wankowicz SA#, Madison R, Ali SM, Norton C, Duquette A, Ross JS, Bossé D, Lalani AKA, Miller VA, Stephens PJ, Young L, Hakimi AA, Signoretti SS, Pal SK, Choueiri TK. British Journal of Cancer. 2018. #Co-First Authors

Key Figure


Racial disparity in quality of care and overall survival among black vs. white patients with muscle-invasive bladder cancer treated with radical cystectomy: A national cancer database analysis.

Gild P#, Wankowicz SA#, Sood A, von Landenberg N, Friedlander DF, Alanee S, Bellmunt, J. Urological Oncology. 2018. #Co-First Authors

Key Figure


Genomic correlates of response to anti-PD-1/PD-L1 therapy in metastatic clear cell renal cell carcinoma.

Miao D, Margolis C, Gao W, Voss MH, Li W, Martini D, Norton C, Bossé D, Wankowicz SA, Cullen D, Horak C, Wind-Rotolo M, Tracy A, Giannakis M, Hodi FS, Drake CG, Ball MW, Allaf ME, Snyder Charen A, Hellmann M, Ho T, Motzer RJ, Signoretti S, Kaelin Jr WG, Choueiri TK, Van Allen EM. Science. 2018.

Key Figure


Structural alterations driving castration-resistant prostate cancer revealed by linked-read genome sequencing.

Viswanathan SR, Ha G, Hoff AM, Wala JA, Carrot-Zhang J, Whelan, CW, Haradhvala NJ, Freeman SS, Reed SC, Rhoades J, Polak P, Cipicchio M, Wankowicz SA, Wong A, Kamath T, Zheng Z, Gydush GJ, Rotem D, Love CJ, Getz G, Gabriel S, Zhang C, Dehm SM, Nelson PS, Van Allen EM, Choudhury A, Adalsteinsson VA, Beroukhim R, Taplin ME, Meyerson M. Cell. 2018.

Key Figure


Genomic correlates of response to immune checkpoint blockade in microsatellite-stable solid tumors.

Miao D, Margolis CA, Vokes NI, Liu D, Taylor-Weiner A, Wankowicz SM, Adeegbe D, Keliher D, Schilling B, Tracy A, Manos M, Chau N, Hanna G, Polak P, Rodig SJ, Signoretti S, Sholl L, Engelman J, Getz G, Janne PA, Haddad RI, Choueiri TK, Barbie DA, Haq R, Awad MM, Schadendorf D, Hodi FS, Bellmunt J, Wong KK, Hammerman P, Van Allen, EM. Nature Genetics. 2018.

Key Figure


Immunogenomic analyses associate immunological alterations with mismatch repair defects in prostate cancer.

Rodrigues DN, Rescigno P, Liu D, Yuan W, Carreira S, Lambros MB, Seed G, Mateo J, Riisnaes R, Mullane S, Margolis C, Miao D, Miranda S, Dolling D, Clarke M, Bertan C, Crespo M, Boysen G, Ferreria A, Sharp A, Figueiredo I, Keliher D, Aldubayan S, Burke K, Sumanasyriya S, Fontes M, Bianchini D, Zafeiriou Z, Mendes L, Mouw K, Schweizer M, Pritchard C, Salipante S, Taplin ME, Beltran H, Rubin M, Cieslik M, Robinson D, Heath E, Schultz N, Armenia J, Abida W, Scher H, Lord C, D’Andrea A, Sawyers C, Chinnaiyan A, Alimonti A, Nelson P, Drake C, Van Allen E, de Bono, JS. The Journal of clinical investigation. 2018.

Key Figure


The clinical activity of PD-1/PD-L1 inhibitors in metastatic non–clear cell renal cell carcinoma.

McKay RR, Bossé D, Xie W, Wankowicz SA, Flaifel A, Brandao R, Lalani AKA, Martini DJ, Wei XX, Braun DA, Van Allen EM. Cancer Immunology Research. 2018.

Key Figure


Everolimus and pazopanib (E/P) benefit genomically selected patients with metastatic urothelial carcinoma.

Bellmunt J, Lalani AKA, Jacobus S, Wankowicz SA, Polacek L, Takeda DY, Harshman LC, Wagle N, Moreno I, Lundgren K, Bossé D, Van Allen E, Choueiri T, Rosenberg J. British Journal of Cancer. 2018.

Key Figure


Nomogram to assess the survival benefit of new salvage agents for metastatic urothelial carcinoma in the era of immunotherapy.

Sonpavde G, Pond GR, Rosenberg JE, Choueiri TK, Bellmunt J, Regazzi AM, Mullane SA, Necchi A, Raggi D, Lee JL, Lee S. Clinical Cancer Research. 2018.

Key Figure


Differential expression of PD-L1 in high grade T1 vs muscle invasive bladder carcinoma and its prognostic implications.

Wankowicz SA, Werner L, Orsola A, Novak J, Bowden M, Choueiri TK, de Torres I, Morote J, Freeman GJ, Signoretti S, Bellmunt J. The Journal of Urology. 2017.

Key Figure


Neoadjuvant chemotherapy prior to radical cystectomy for muscle‐invasive bladder cancer with variant histology.

Vetterlein MW#, Wankowicz SA#, Seisen T, Lander R, Löppenberg B, Chun FK, Menon M, Sun M, Barletta JA, Choueiri TK, Bellmunt J, Trinh QD, Preston, MA. Cancer. 2017. #Co-First Authors

Key Figure


Mutational patterns in chemotherapy resistant muscle-invasive bladder cancer.

Liu D, Abbosh P, Keliher D, Reardon B, Miao D, Mouw K, Taylor-Weiner A, Mullane SA, Han C, Teo MY, Cipolla C, Kim J, Iyer G, Al-Ahmadie H, Dulaimi E, Chen DYT, Alpaugh R, Hoffman-Censits J, Garraway L, Getz G, Carter S, Bellmunt J, Plimack E, Rosenberg J, Van Allen EM. Nature Communication. 2017.

Key Figure


Genomic resistance patterns to second-generation androgen blockade in paired tumor biopsies of metastatic castration-resistant prostate cancer.

Han GC, Hwang J, Wankowicz SA, Zhang Z, Liu D, Cibulskis C, Gaviola GC, Ghazikhanian V, McKay RR, Bubley GJ, Carter SL, Balk SP, Hahn WH, Taplin EM, Van Allen EM. Journal of Clinical Oncology Precision Medicine. 2017.

Key Figure


DNA damage response and repair gene alterations are associated with improved survival in patients with platinum-treated advanced urothelial carcinoma.

Teo MY, Bambury RM, Zabor EC, Jordan E, Al-Ahmadie H, Boyd ME, Bouvier N, Mullane SA, Cha EK, Roper N, Ostrovnaya I, Hyman DM, Bochner BH, Arcila ME, Solit DB, Berger MF, Bajorin DF, Bellmunt J, Iyer G, Rosenberg JE. Clinical Cancer Research. 2017.

Key Figure


Exome sequencing of African-American prostate cancer reveals loss-of-function ERF mutations.

Huang FW, Mosquera JM, Garofalo A, Oh C, Baco M, Amin-Mansour A, Rabasha B, Bahl S, Mullane SA, Robinson BD, Aldubayan S, Khani F, Karir B, Kim E, Chimene-Weiss J, Hofree M, Romanel A, Osborne JR, Kim JW, Azabdaftari G, Woloszynska-Read A, Sfanos K, De Marzo AM, Demichelis F Gabriel S, Van Allen EM, Mesirov J, Tamayo P, Rubin MA, Powell IJ, Garraway LA. Cancer Discovery. 2017.

Key Figure


Upper Tract Urothelial Carcinomas: Prognostic Factors and Outcomes in Patients With Non–Lymph Node Distant Metastasis.

Sevillano E, Werner L, Bossé D, Lalani AA, Wankowicz SA, de Velasco G, Farina M, Lundgren K, Choueiri TK, González Del Alba A, Bellmunt J. Clinical Genitourinary Cancer. 2017.

Key Figure


Correlation of apobec mrna expression with overall survival and pd-l1 expression in urothelial carcinoma.

Mullane SA, Werner L, Rosenberg J, Signoretti S, Callea M, Choueiri TK, Freeman GJ, Bellmunt J. Scientific Reports. 2016.

Key Figure


Expression levels of DNA damage repair proteins are associated with overall survival in platinum-treated advanced urothelial carcinoma.

Mullane SA, Werner L, Guancial EA, Lis RT, Stack EC, Loda, M, Kantoff PW, Choueiri TK, Rosenberg J, Bellmunt, J. Clinical Genitourinary Cancer. 2016.

Key Figure


Precision medicine for advanced prostate cancer.

Mullane SA, Van Allen EM. Current Opinion in Urology. 2016.

Key Figure


Cancer immunotherapy: new applications in urologic oncology.

Mullane SA, Bellmunt J. Current Opinions in Urology. 2016.

Key Figure


Re: John P. Sfakianos, Eugene K. Cha, Gopa Iyer, et al. Genomic Characterization of Upper Tract Urothelial Carcinoma.

Mullane SA, Bellmunt J. European Urology. 2016.

Key Figure


Chromatin immunoprecipitation from fixed clinical tissues reveals tumor-specific enhancer profiles.

Cejas P, Li L, O’Neill NK, Duarte M, Rao P, Bowden M, Zhou CW, Mendiola M, Burgos E, Feliu J, Moreno-Rubio J, Guadalajara H, Moreno V, García-Olmo D, Bellmunt J, Mullane SA, Hirsch M, Sweeney CJ, Richardson A, Liu XS, Brown M, Shivdasani RA, Long HW. Nature Medicine. 2016.

Key Figure


Outcomes in patients with advanced urothelial carcinoma after discontinuation of programmed death (PD)-1 or PD ligand 1 inhibitor therapy.

Sonpavde G, Pond GR, Mullane S, Ramirez AA, Vogelzang NJ, Necchi A, Powles T, Bellmunt J. BJU International. 2016.

Key Figure


Letter to the Editor, Re: van der Heijden AG, Mengual L, Lozano JJ, Ingelmo-Torres M, Ribal MJ, Fernández PL, Oosterwijk E, Schalken JA, Alcaraz A, Witjes JA. A five-gene expressionsignature to predict progression in T1G3 bladder cancer..

Orsola A, Mullane SA, Bellmunt J. European Journal of Cancer. 2016.

Key Figure


Association of tumour microRNA profiling with outcomes in patients with advanced urothelial carcinoma receiving first-line platinum-based chemotherapy.

Bellmunt J, Zhou CW, Mullane SA, Werner L, Taplin ME, Fay AP, Choueiri TK, Orsola A, Takeda DY, Hahn WC, Kim J, Sonpavde G, Bowden M. British Journal of Cancer. 2016.

Key Figure


Impact of Prior Platinum-Based Therapy on Patients Receiving Salvage Systemic Treatment for Advanced Urothelial Carcinoma.

Sonpavde G, Pond GR, Di Lorenzo G, Buonerba C, Rozzi A, Lanzetta G, Necchi A, Giannatempo P, Raggi D6, Matsumoto K, Choueiri TK, Mullane SA, Niegisch G, Albers P, Lee JL, Kitamura H, Kume H, Bellmunt J. Clinical Genitourinary Cancer. 2016.

Key Figure


Single-agent taxane versus taxane-containing combination chemotherapy as salvage therapy for advanced urothelial carcinoma.

Sonpavde G, Pond GR, Choueiri TK, Mullane SA, Niegisch G, Albers, P, Necchi A5, Di Lorenzo G, Buonerba C, RozziA, Matsumoto K, Lee JL, Kitamura H, Kume H, Bellmunt J. European Urology. 2016.

Key Figure


Association of PD-L1 expression on tumor-infiltrating mononuclear cells and overall survival in patients with urothelial carcinoma.

Bellmunt J, Mullane SA, Werner L, Fay AP, Callea M, Leow J, Choueiri TK, Hodi FS, Freeman GJ, Signoretti S. Annals of Oncology. 2015.

Key Figure


Somatic Copy Number Abnormalities and Mutations in PI3K/AKT/mTOR Pathway Have Prognostic Significance for Overall Survival in Platinum Treated Locally Advanced or Metastatic Urothelial Tumors.

Bellmunt J, Werner L, Leow JJ, Mullane SA, Fay AP, Riester M, Van Hummelen P, Taplin ME, Choueiri TK, Van Allen E, Rosenberg, J. PloS One. 2015.

Key Figure


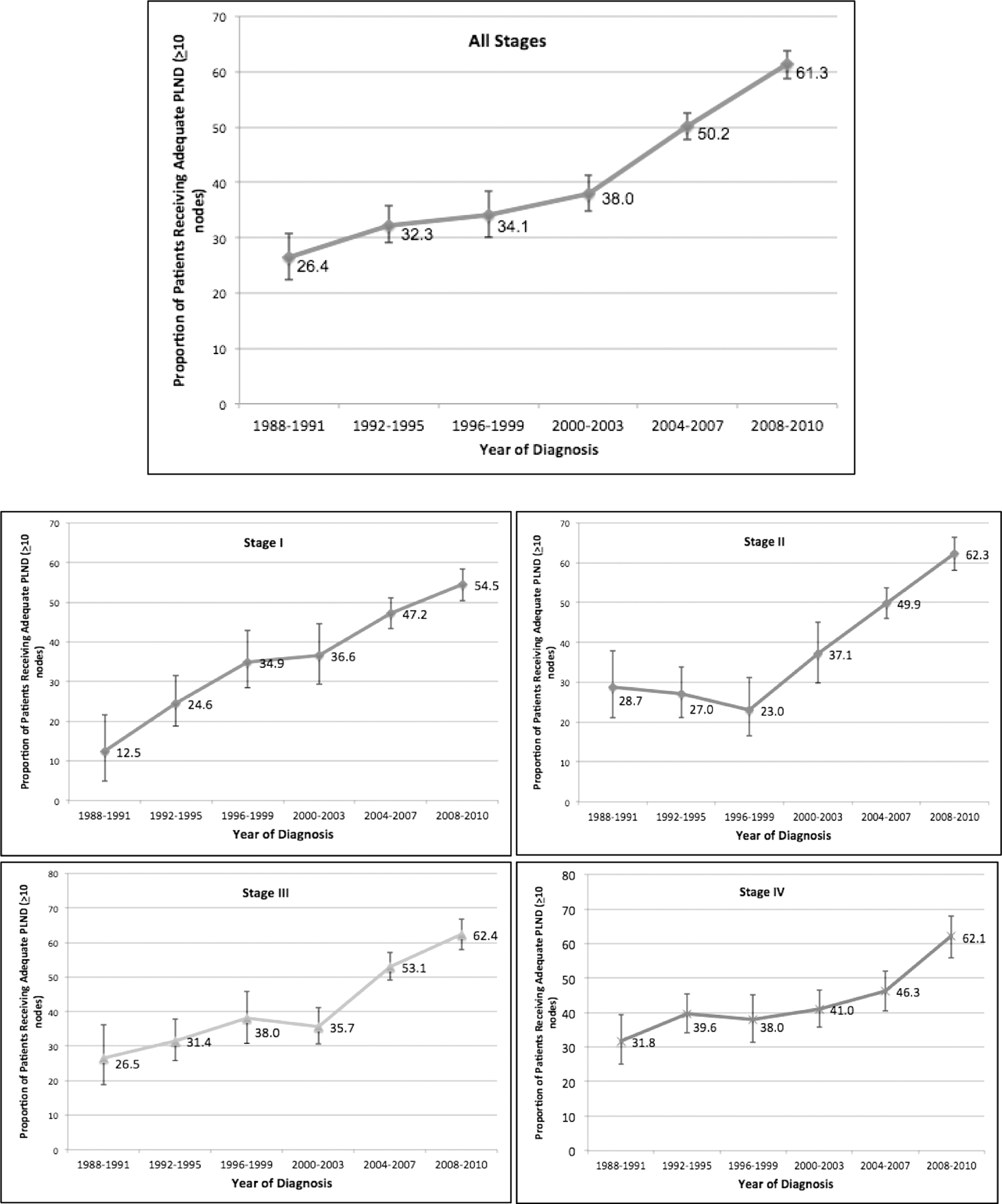
Temporal trends in receipt of adequate lymphadenectomy in bladder cancer 1988 to 2010.

Cole AP, Dalela D, Hanske J, Mullane SA, Choueiri TK, Meyer CP, Nguyen Pl, Menon M, Kibel AS, Preston MA, Bellmunt J, Trinh Q. Urologic Oncology. 2015.

Key Figure


Reexamining treatment of high-grade T1 bladder cancer according to depth of lamina propria invasion: a prospective trial of 200 patients.

Orsola A, L. Werner, de Torres I, Martin-Doyle W, Raventos CX, Lozano F, Mullane SA, Leow JJ, Barletta JA, Bellmunt J, Morote J. British Journal of Cancer. 2015.

Key Figure


HER2 as a target in invasive urothelial carcinoma.

Bellmunt J, Werner L, Bamias A, Fay AP, Park RS, Riester M, Selvarajah S, Barletta J, Berman D, de Muga S, Salido M, Gallardo E, Rojo F, Guancial E, Bambury R, Mullane SA, Choueiri TK, Loda M, Stack E, Rosenberg, J. Cancer Medicine. 2015.

Key Figure